AOPA本身并不颁发驾驶证,而是由中国航空器拥有者及驾驶员协会(AOPA China)负责审定和管理无人机驾驶员培训机构,并监督培训考核过程。 最终的驾驶证是由中国民用航空局(CAAC)颁发,证书全称为“民用无人机驾驶员执照”。

您支付的费用主要是给培训机构的,包含了培训、考试、教材、模拟飞行练习等所有环节。
费用构成
AOPA无人机驾驶证的费用主要由以下几个部分组成:
- 培训费:这是最大头的费用,包括理论课程、实践飞行课程和地面站课程的教学。
- 考试费:包括理论考试费、综合问答费和飞行操作考核费,这笔费用通常由考试中心收取。
- 教材及资料费:购买官方教材、题库、学习手册等。
- 模拟器使用费:在模拟器上进行练习的费用。
- 其他杂费:如证书制作费、管理费等。
所有费用打包在一起,由培训机构一次性收取。
不同等级和类型的费用差异
无人机驾驶员执照主要分为两大类:视距内驾驶员和超视距驾驶员,它们的费用差异巨大。

视距内驾驶员
这是最基础、最常见的执照,主要操作小型、轻型无人机,在视距范围内飞行。
- 适用机型:通常指空机重量小于4kg,起飞重量小于7kg的无人机(如大疆Mavic Air 2, Mini系列等)。
- :侧重于法律法规、气象学、航空器原理等理论知识,以及手动飞行、应急操作等实践技能。
- 大致费用范围:¥3,500 - ¥6,000 元人民币
- 影响因素:城市消费水平、培训机构的品牌和规模、课程时长(通常为7-15天)。
超视距驾驶员
这是进阶执照,允许操作无人机在视线范围外飞行,需要更严格的培训和更复杂的技能。
- 适用机型:可以操作更大、更专业的无人机,如用于测绘、巡检、农业植保等。
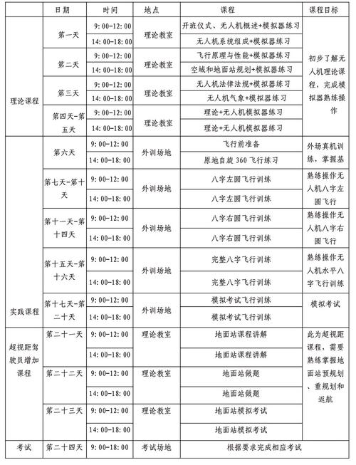
- :在视距内驾驶员的基础上,增加了地面站操作、航线规划、应急返航等核心内容,培训时间更长,要求更高。
- 大致费用范围:¥8,000 - ¥15,000 元人民币
- 影响因素:培训机构的资质和设备(如是否提供专业地面站设备)、师资力量、课程深度(通常为15-30天)。
教员
如果您想成为无人机培训机构的教员,则需要考取教员执照,这要求您首先拥有超视距驾驶员执照,并有丰富的飞行经验。
- 大致费用范围:¥10,000 - ¥20,000 元人民币(此价格通常包含了超视距驾驶员的培训费)。
费用差异的主要因素
为什么同样是超视距驾驶员,价格可以从8千到1万5?主要看以下几点:

- 培训机构的品牌和资质:知名、口碑好的老牌机构,收费自然会更高,但教学质量和服务更有保障,选择时一定要确认其具备AOPA的官方培训资质。
- 所在城市:一线城市的运营成本(场地、租金、人力)更高,因此培训费用通常也会比二三线城市贵。
- 培训模式:
- 全日制班:集中学习,通过率高,但价格也最贵。
- 周末班/业余班:适合在职人员,周期长,价格相对便宜一些。
- 一对一私教:价格最高,但能获得最个性化的指导。
- 包含的项目:报名前一定要问清楚费用是否包含所有费用,特别是考试费、教材费等,避免后续产生额外收费。
其他重要费用(隐性成本)
除了培训费,您还需要考虑以下后续费用:
- 执照年审费:执照并非一劳永逸,CAAC规定,执照每年需要进行一次线上年度审核,这个审核本身是免费的,但如果通过第三方机构(通常是培训机构)代为操作,可能会收取100-300元的服务费。
- 体检费:报名前需要进行无人机驾驶员体检,普通的“无人机驾驶员体检”费用在¥100 - ¥200元左右,可以在指定的民用航空体检机构进行。
- 保险费:虽然不是强制要求,但强烈建议为每次飞行购买第三方责任险,费用根据保额和飞行类型,从每年几百到几千元不等。
如何选择培训机构和费用考量?
- 不要只看价格:价格是重要因素,但不是唯一因素,一个便宜但教学质量差的机构,可能导致您无法通过考试,或者学到的技能不扎实,未来飞行风险高。
- 考察师资和设备:了解教员是否有丰富的实战经验,培训机构是否提供足够的教学无人机和模拟器。
- 查看过往学员评价:通过知乎、小红书、抖音等平台搜索机构的真实评价和学员反馈。
- 明确课程内容:要求培训机构提供详细的课程大纲,确保学到的知识是您所需要的。
- 确认包含项目:在报名合同中,明确写明总费用包含的所有项目,避免纠纷。
| 执照类型 | 大致费用范围 (元) | 培训时长 | 适合人群 |
|---|---|---|---|
| 视距内驾驶员 | 3,500 - 6,000 | 7-15天 | 无人机爱好者、航拍新手、小型商业应用 |
| 超视距驾驶员 | 8,000 - 15,000 | 15-30天 | 专业航拍师、测绘、巡检、植保等商业从业者 |
建议:在选择时,先根据自己的需求(是业余爱好还是专业工作)确定考取哪种执照,然后在预算范围内,优先选择口碑好、资质全、课程体系完善的培训机构,多咨询几家,对比他们的课程设置、师资力量和最终报价,做出最适合自己的选择。
标签: AOPA无人机培训费用 无人机驾驶证报名价格 AOPA驾照考取费用